今年是抗日战争胜利暨世界反法西斯战争胜利80周年,澎湃新闻·私家历史与抗战文献数据平台合作,推出“抗战回望”系列,选取抗战期间的报纸、图书、日记等史料加以介绍,希冀带领读者前往历史现场,触碰抗战时中国军民的精神与生活。
1937年11月上海沦为孤岛之后,我党在上海找一些进步人士(包括国民党进步人士)一起来办报。过去租界上不让苏联人出报纸,这时允许了。租界上原来有一批“白俄”,办了一张报纸叫《新生活报》,在罗果夫的帮助下,塔斯社供电讯,扩大发行范围,每天出版,报导苏联的消息。另外有一个苏联人匝开莫,办了个政治艺术性的半月刊,叫《时代》。苏联有了一报一刊,罗果夫还筹备办一个电台。我党看准了这一点,准备联络苏联人创建报刊。
《时代》第2期封面页
1938年秋,中共江苏省委成立文化总支部,姜椿芳为总支书记,钟望阳、蒋天佐为委员,下设三支部:文学支部、戏剧支部、新文字部。1941年6月,德国入侵苏联,姜椿芳按照党的指示,向塔斯社上海分社社长罗果夫建议创办中文报刊。罗果夫提议不出日报,出个周刊,这样不太显眼。他说,现在他们有个俄文半月刊《时代》,再办个《时代》的中文版,也是政治文艺性质的,经费由苏联方面支持。他还把俄文《时代》杂志的编辑发行人匝开莫介绍给姜椿芳。
双方研究决定,由罗果夫提供材料,把俄文《时代》杂志上的一部分比较好的文章交给中方,另外塔斯社有些电讯让中方选用。《时代》杂志的编法与众不同。第一,横排,那时社会上还没有横排的杂志;第二,目录放在最后一页,这是苏联人的传统,国内书刊一般目录是放在前面的。这在形式上一新耳目。另外,杂志还会介绍苏联共产党,提到列宁、斯大林的名字,用他们的相片,有时要用镰刀斧子、五角星作题花,这也是所有上海的刊物不曾有过的。
《全世界反德阵线》,《时代》1943年第9期
《时代》杂志中文版于1941年8月16日正式创刊,为16开本,每期均用蓝色时事新闻照片作封面。刊物多为周刊,也有部分半月刊。从创刊到1942年3月20日共出24期,其中周刊17期,半月刊7期。太平洋战争爆发后,刊物因环境所迫一度短暂停刊。1944年,苏军在战场上节节胜利,日本方面通知塔斯社远东分社只能出版俄文报刊。因此,《时代》杂志中文版再次被迫停刊。1945年1月,日本战败已成定局,《时代》杂志中文版自行复刊。
《时代》杂志中文版创刊号目录
《时代》杂志中文版不仅报道苏德战场上的真实情况,并通过文艺作品、特写、通讯等形式详尽地反映了苏联人民在共产党领导下展开“一切为前线、一切为胜利”的英勇斗争。刊物设有小说、军事常识、文化新闻、文学家研究、信箱等栏目。并从第29期起,特辟“高尔基研究”专栏,由罗果夫主编,专刊中苏学者论文。苏商报刊对中国人民的抗日斗争,虽未作正面的直接宣传鼓动,但利用一切机会鼓舞中国民众的抗日信心和斗志。
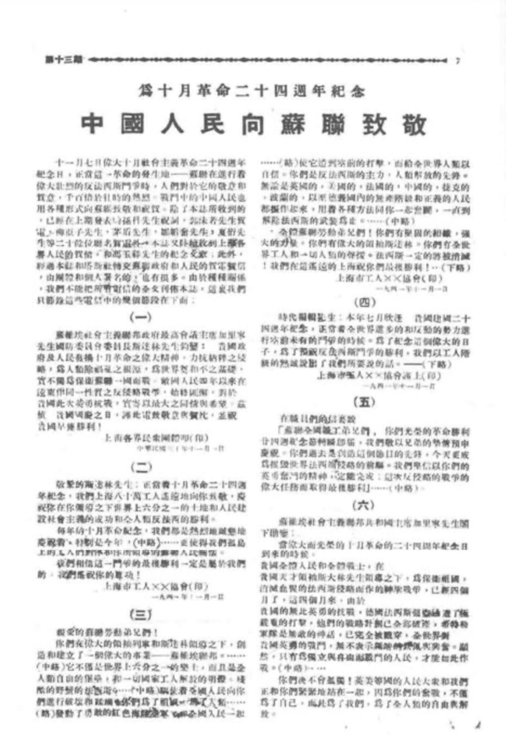
1941年10月10日,中华民国成立三十周年,《时代》杂志中文版特辟专栏,刊登了孙中山遗像,发表了“列宁论中国革命”的一组文章摘要,特别突出关于“民族解放战争及胜利的条件”,“反对帝国主义列强的民族战争,不仅是可能的,而且是必然的进步的革命”等内容。还摘编了列宁“向中国的革命家们致布尔什维克的敬礼”的指示,给处在黑暗中进行艰苦抗战的上海人民以巨大鼓舞。在苏联“十月革命”二十四周年纪念时,《时代》杂志中文版发表了郭沫若从重庆,柳亚子、茅盾、邹韬奋等知名人士从香港发来的贺电,表达了中苏人民团结一致,“全世界反法西斯侵略的斗争”必将胜利结束的美好愿望。《时代》杂志中文版还发表了大量介绍和评述苏联人民在敌后开展游击战争的情况,强调了游击队在反法西斯斗争中的战略意义。刊物在日伪封锁消息、实行血腥统治的上海以及整个东南沦陷区,将真实情况报道给了中国民众。
《列宁论中国革命》
《为“十月革命”二十四周年纪念中国人民向苏联致敬》
上海解放后,时代出版社宣布改组,由苏联方面移交中方经营,姜椿芳任社长,成为中苏友好协会的出版机构,大量翻译和出版了介绍苏联情况的书籍。此后,《时代》杂志中文版改为综合性半月刊,刊登了中国人民解放军的布告和毛泽东《论人民民主专政》等文。至1951年8月20日终刊,共出版359期。
《时代》封面一览
抗战胜利后,姜椿芳回到上海,自1945年9月1日起刊登《时代日报》。《时代日报》受到国民党方面的打压。当时只要日报刊登关于延安的消息,就被找去谈话。但国民党当局碍于维护中苏关系,只好勉强允许时代出版社存在。
《时代日报》1945年9月3日第1版
《时代日报》编辑部受中共上海局文委指挥,充分利用《时代日报》这块宣传阵地,在可能范围内用比较技巧的方式报道有关政治、军事、经济、工运、学运的真实情况。《时代日报》是一张八开的小型报纸,容纳不下许多新闻报道和文章,针对这一情况,决定采用报纸杂志化的方针,就是开辟三个专栏:半周军事述评、半周国际述评、半周经济述评,把每半周(后来是一周)的军事、经济、国际方面的大事用概括、综述、评价的形式请专人撰稿,一周六次轮流与读者见面。
直到1948年6月,《时代日报》才被查封。《时代日报》揭露国民党的黑暗统治,积极报道解放战争节节胜利的消息,影响了广大青年。
抗战文献数据平台











还没有评论,来说两句吧...